

“参军报国,无上光荣!”
是当下越来越多有志青年的梦想。
今日起,全国各地征兵报名已开启,
准备2026参军入伍的小伙伴们
可要做足功课啦。

(一)男兵应征报名时间:
上半年: 2025年12月1日 至 2026年2月18日24时 下半年: 2025年12月1日 至 2026年8月10日24时 (二)女兵应征报名时间: 上半年: 2026年1月1日至2026年2月10日24时 下半年: 2026年7月1日 至 2026年8月10日24时 对于怀揣军旅梦想的近视青年们来说, 视力问题或许是横亘在面前的一道难关。 别慌!近视手术可以解决视力困扰。 参军视力要求具体参见如下:

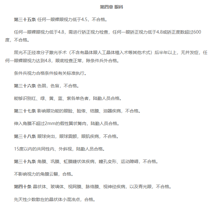
据全国征兵网《应征公民体格检查标准》摘要第4章眼科,视力要求:
第三十五条 任何一眼裸眼视力低于4.5,不合格。 任何一眼裸眼视力低于4.8,需进行矫正视力检查,任何一眼矫正视力低于4.8或矫正度数超过600度,不合格。 屈光不正经准分子激光手术(不含有晶体眼人工晶体植入术等其他术式)后半年以上,无并发症,任何一眼裸眼视力达到4.8,眼底检查正常,除条件兵外合格。 更多眼部条件要求详见下图:

图源:全国征兵网https://www.gfbzb.gov.cn/
决定要做近视激光手术后,您需要知晓的攻略要点:
1. 近视手术并非人人可做 是不是所有近视度数都能进行激光矫正手术呢?答案当然不是的。 近视激光手术对眼部条件是有严格的规范和要求的,如近视度数范围、角膜形态、角膜厚度、眼部其他的健康状况等,需符合近视激光手术相关条件才能考虑进行手术治疗。 因此,您要提前到专业医院眼科门诊,请眼科专业医师给您做一系列严格规范、全面详细的术前检查评估,决定您能否手术。
2. 眼科检查前需做哪些准备? 眼科门诊检查前需要眼睛休息好,不要熬夜、用眼过度。 戴隐形眼镜的小伙伴,检查前切记要停戴隐形眼镜,软性隐形眼镜停1周,硬性隐形眼镜停1个月,OK镜停3个月。
3. 选择哪种近视激光手术? 这是小伙伴们很关注的问题。全飞秒激光(CLEAR)、半飞秒激光(飞秒联合准分子,Femto-LASIK)、LASIK、PRK、SMART、TPRK…你可能听过各种五花八门的手术名称,到底该选哪种手术呢? 最终的最适合的手术方式选择还是需要根据您眼部的具体检查结果和您的医师沟通决定。
全激光(SMART)手术 是目前近视矫正的主要手术方式之一。 对于需要参军当兵的小伙伴, 全激光手术有着很大的优势:
无切口: 不做任何切口,无论是飞秒还是全飞秒手术都是需要切开角膜的。 准分子激光轻柔消融角膜上皮 无瘢痕: 与手术前的角膜一样透明,不留任何手术痕迹,更无永久性的瘢痕。而飞秒、全飞秒手术都会在角膜留下永久性的环形瘢痕。 无负压: 手术中没有负压环吸引固定眼球,舒适度高,患者配合轻松自在。近视手术中的风险80%来自负压,无需负压吸引意味着更安全。 全自动一步完成屈光矫正 无瓣: 无需制作角膜瓣,不存在有关瓣的并发症。 无刀: 是真正意义上的无刀手术,既不需要金属机械刀,也不需要“飞秒刀”。 术后角膜上皮完全愈合,不留切痕 个性化: 7维眼球跟踪联合角膜波前像差引导个性化方案,同时矫正彗差球差等屈光问题;基于富勒烯几何模型结构还原真实角膜状态,让手术体验及视觉效果更佳,安全系数更高。


当然,全激光也绝对不是所有人都可以做的, 它有严格的各项手术标准, 只有符合所需的各项标准, 才可以接受全激光手术。 具体情况接诊医师 会根据术前一系列眼部检查结果 给您判定是否能做全激光手术。
屈光手术中心
阜阳市妇女儿童医院眼科屈光手术中心立足当代屈光手术领域技术发展前沿,在设备引进、人才培养、技术创新等方面实现跨越式发展,取得丰硕成果,是阜阳市公立医院第一家同时拥有德国阿玛仕Smart全激光和瑞士纳焦飞秒激光设备专科,跻身安徽省屈光手术专业领先行列,成为患者优选的专业诊疗机构。 眼科屈光手术中心配备世界一流的先进设备如德国SCHWIND AMARIS阿玛仕Smart全激光系统、Pentacam HR眼前节分析系统、OCTA、综合验光仪、波前像差仪等,学科诊疗专家经验丰富,为手术质量安全提供了有力保障。熟练开展目前国际最先进的各类屈光手术,包括全个性化-飞秒激光-LASIK、全激光SMART/Trans-PRK等,治疗各种近视、远视、散光、老视等屈光不正,同时科学开展青少年近视防控工作,提供个性化、全方位、一站式屈光诊疗方案设计与实施,以精湛的技术,重塑清晰视觉。

人员构成:眼科医护人员共26人,正高职称3人,副高职称2人,中级职称9人;硕导1人,在读博士2人,研究生及以上学历7人。另配有高级验光师3名,眼科专科护士2人,屈光中心技师1人。眼科已成立以李忠民教授为学科带头人的优秀临床专家及科研团队,包括阜阳市专业技术拔尖人才1名、颍淮名医1名、阜阳市卫生科技工作先进个人1名、阜阳市儿童青少年近视防控专业委员会主任委员1名。 主要治疗范围:眼科下设白内障与晶状体疾病、屈光及视光学、小儿眼病与斜弱视、玻璃体视网膜疾病、青光眼及视神经疾病、眼眶及眼肿瘤、眼表疾病等多个三级学科。各个三级学科均衡发展,均达到市内领先水平,尤其在早产儿视网膜疾病的诊断及治疗上处于省内领先水平。白内障(超声乳化白内障联合人工晶体植入手术、人工晶体悬吊术,角膜屈光手术(全飞秒激光小切口角膜基质透镜取出术、飞秒激光辅助原位角膜磨镶术(FS-LASIK)、智能脉冲技术辅助下经上皮准分子激光角膜切削术(SMART))、各类青光眼手术、各类微创泪道成形术(婴幼儿泪道阻塞探通术、泪道置管、泪道激光、泪囊鼻腔吻合手术等)、眼部整形美容手术(各类眼睑肿块、眼部肿瘤、上睑下垂、重睑、眼袋、眼睑皮肤松弛、义眼座植入手术等)、眼底病(早产儿视网膜病变及新生儿视网膜病变的治疗、视网膜激光治疗、各类复杂玻璃体视网膜手术、抗VEGF的治疗等)、斜视手术(共同性斜视、麻痹性斜视、DVD等)、弱视治疗及验光(成人及儿童屈光不正、弱视的控制和治疗、各类疑难特殊病人的验光配镜、角膜塑形镜的验配、RGP的验配等) 特色擅长治疗:眼科是阜阳市十四五临床医学重点专科,现已发展为集医疗、教学、科研和防盲治盲于一体的重点专科。眼科拥有独立的屈光中心、视光中心、新生儿眼病筛查中心及阜阳市儿童青少年近视防控中心。新生儿眼病筛查中心是阜阳地区最早开展新生儿眼病普筛,本院出生新生儿眼病筛查率达90%以上,在早产儿视网膜病变及儿童先天性眼病的诊治上有丰富的临床经验。屈光中心的角膜屈光手术是阜阳市公立医院开展最早、技术力量雄厚、术式最全的,包括全飞秒激光小切口角膜基质透镜取出术、飞秒激光辅助原位角膜磨镶术(FS-LASIK)、智能脉冲技术辅助下经上皮准分子激光角膜切削术(SMART)。视光中心从屈光不正的验配,到弱视的训练和治疗、角膜塑形镜的验配、RGP的验配以及各类疑难特殊病人的验光配镜等都有着一流的技术和完善的流程。 外联业务开展情况:眼科与复旦大学附属眼耳鼻喉科医院、温州医科大学眼视光医院、上海交通大学附属第九人民医院、中国科学技术大学附属第一医院、安徽医科大学第一、第二附属医院等知名三甲医院建立长期的学术交流和人才培养计划,并形成医联体模式,其知名专家定期来我院指导与手术。我院与北京大学医学部联合开展试验科研工作,全面提升科研项目及成果转换率。 省市级荣誉:目前承担安徽省自然课题《基于深度学习的早产儿视网膜病变筛查情况与自动化分析平台研究》、阜阳市卫生健康委科研面上项目《眼轴和轴率比的变化与儿童青少年近视发生发展的相关性研究》及《阜阳市早产儿视网膜病变流行病学研究及抗VEGF治疗效果观察》,并承担安徽理工大学、阜阳师范大学的眼科教学。 门诊地址: 门诊大楼 (2号楼) 2楼 电话:0558-6669082 屈光中心电话:0558-6669859 住院部地址: 外科大楼(1号楼) 12楼 电话:0558-6669323




支付宝转账赞助
支付宝扫一扫赞助
微信转账赞助
微信扫一扫赞助