从军担大任,入伍筑军功。
最近,各高校陆续发布
2025年春季在校大学生征兵工作通知,
让不少志在从戎的青年们跃跃欲试。

想要应征入伍,体检是必须面对的一个“槛”。 近视的同学注意了 《应征公民体格检查标准》规定 近视应征青年需要提前半年进行近视手术
别让近视阻挡了你的军旅梦 近视的你这些细节要注意!!! 下面就来解答下门诊中经常咨询的高频问题。
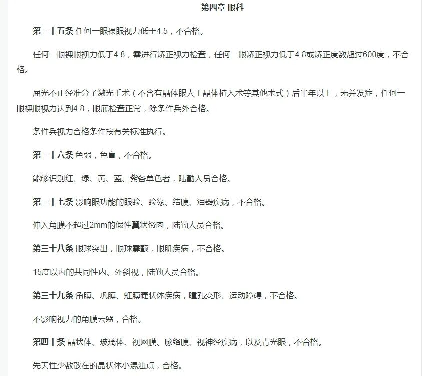
Q 2025年春季征兵对视力的要求是多少? 据全国征兵网《应征公民体格检查标准》摘要第4章眼科,视力要求: 第三十五条 任何一眼裸眼视力低于4.5,不合格。 任何一眼裸眼视力低于4.8,需进行矫正视力检查,任何一眼矫正视力低于4.8或矫正度数超过600度,不合格。 屈光不正经准分子激光手术(不含有晶体眼人工晶体植入术等其他术式)后半年以上,无并发症,任何一眼裸眼视力达到4.8,眼底检查正常,除条件兵外合格。 更多眼部条件要求详见下图: 条件兵视力合格条件按有关标准执行。
Q 征兵常见问题: 01/视力刚好在临界,还需要做手术吗? 如果你的视力在征兵体检的临界点,还是建议考虑手术矫正,一是为了保障体检的时候顺利过关,二是越好的兵种对视力要求越高。
Q 征兵常见问题: 02/是不是所有近视度数都能进行激光矫正手术呢? 答案当然不是的。近视激光手术对眼部条件是有严格的规范和要求的,如近视度数范围、角膜形态、角膜厚度、眼部其他的健康状况等,需符合近视激光手术相关条件才能考虑进行手术治疗。 因此,您要提前到专业医院眼科门诊,请眼科专业医师给您做一系列严格规范、全面详细的术前检查评估,决定您能否手术。
Q 征兵常见问题: 03/ 眼科检查前需做哪些准备? 眼科门诊检查前需要眼睛休息好,不要熬夜、用眼过度。 戴隐形眼镜的小伙伴,检查前切记要停戴隐形眼镜,软性隐形眼镜停1周,硬性隐形眼镜停1个月,OK镜停3个月。
Q 征兵常见问题: 04/参军做哪种近视手术比较好? 这是很多手术者关心的话题。由于每个人的眼部情况不同,在术前检查完成后,医生会根据检查结果及个人用眼习惯,给出合适的手术方案。
Q 矫正近视的手术方法都有哪些? 如今,矫正近视的手术方法很多,可以满足不同眼睛条件的患者。目前的 角膜屈光手术 主要分为两类,一类是以半飞秒和全飞秒为代表的角膜层间手术,另一类是以全激光Smart为代表的角膜表层手术。 1.全飞秒SMILE 2.半飞秒 半飞秒手术主要分为两个重点步骤。第一步由飞秒激光设备制作角膜瓣;第二步由准分子激光设备消融角膜基质层,改变角膜曲率,从而矫正屈光近视。 3.全激光SMART 全激光Smart手术是一种表层角膜屈光手术方式。激光直接经角膜上皮进行治疗,一步完成角膜上皮切割和屈光不正的矫正。
全飞秒手术是用仪器在角膜基质层内扫描制作微透镜,再制作一个2mm的切口用于透镜取出,来改变角膜形状,以达到矫正近视的目的。


>>> 以上就是关于“2025年春季征兵视力问题”的解答,近视手术并不是随到随做、人人可做,建议有当兵计划的同学们先检查并确定自己的眼部条件是否适合手术,如若符合手术条件尽早安排手术,给恢复留出充足的时间。 阜阳市妇女儿童医院眼科
眼科是阜阳市医学重点专科,现已发展为集医疗、教学、科研和防盲治盲于一体的重点专科。眼科拥有病房、门诊、屈光中心、视光中心、光明中心、新生儿眼病筛查中心及阜阳市儿童青少年近视防控中心。科室医护人员共24人,医生共11人,正高2人,副高1人,主治医师5人,住院医师3人,研究生及以上学历7人,硕导1人,在读博士1人,年住院量约2000人次,门诊量约30000人次。科室配备博士伦超乳机、爱尔康玻切超乳一体机、准分子激光及飞秒激光设备、美国RetCam3新生儿数字化广域眼底成像系统、美国科医人532nm眼底激光光凝机、眼底照相、血流OCT、眼前节分析仪、pentacam等设备。我科与复旦大学附属眼耳鼻喉科医院、温州医科大学眼视光医院、上海交大附属第九人民医院、中国科学技术大学附属第一医院、安徽医科大学第一附属医院等三甲医院建立长期的学术交流和人才培养计划,并形成医联体模式,其知名专家定期来我院指导与手术。 门诊地址:门诊大楼 (2号楼) 2楼 门诊电话:0558-6669082 屈光中心电话:0558-6669859 住院部地址:外科大楼(1号楼) 12楼 住院部电话:0558-6669323
眼科屈光手术中心立足当代屈光手术领域技术发展前沿,在设备引进、人才培养、技术创新等方面实现跨越式发展,取得丰硕成果,是阜阳市公立医院第一家同时拥有德国阿玛仕Smart全激光和瑞士纳焦飞秒激光设备专科,跻身安徽省屈光手术专业领先行列,成为患者优选的专业诊疗机构。眼科屈光手术中心配备世界一流的先进设备如德国SCHWIND AMARIS阿玛仕Smart全激光系统、Pentacam HR眼前节分析系统、OCTA、综合验光仪、波前像差仪等,学科诊疗专家经验丰富,为手术质量安全提供了有力保障。熟练开展目前国际最先进的各类屈光手术,包括全个性化-飞秒激光-LASIK、全激光SMART/Trans-PRK等,治疗各种近视、远视、散光、老视等屈光不正,同时科学开展青少年近视防控工作,提供个性化、全方位、一站式屈光诊疗方案设计与实施,以精湛的技术,重塑清晰视觉。




支付宝转账赞助
支付宝扫一扫赞助
微信转账赞助
微信扫一扫赞助